各基层团支部:
遵照学校团发《关于开展“第十届‘青春北理’年度榜样”评选活动的通知》,为深入学习贯彻习近平新时代中国特色社会主义思想,围绕党和国家“十四五”时期经济社会发展重大战略部署,着力培养担当民族复兴大任的时代新人,进一步激发新时代明德书生的责任感和使命感,明德书院团委决定开展“明德书院第三届青春榜样”评选活动,在明德书院范围内选树,宣传,表彰一批“胸怀壮志,明德精工,创新包容,时代担当”的先进青年典型。现将相关工作通知如下。
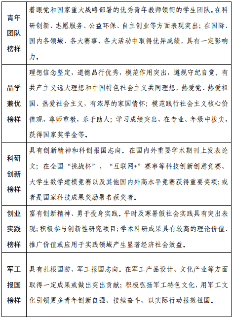
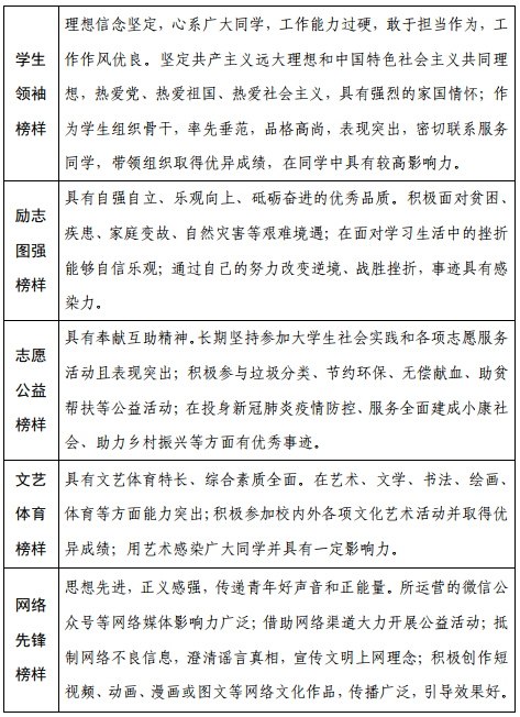
一、榜样类别


二、工作安排
1.评选规则
榜样人物:各团支部积极组织报名并推选青春榜样人物,每个类别推荐人选不超过1人,并组织撰写青春榜样事迹材料,于2021年2月24日前将材料发送至邮箱bitmdsy@126.com。
榜样团队:各学生组织自行报名青春榜样团队评选,并撰写青春榜样事迹材料,于2021年2月24日前将材料发送至邮箱bitmdsy@126.com。
2.材料要求:
1)填写附件二青春榜样信息汇总表,文件命名为“XX支部(或学生组织名称)-青春榜样汇总表”。
2)组织撰写青春榜样事迹材料,图文布局编辑规范和参考范文见附件一,文件命名为“XX支部(或学生组织名称)-姓名-榜样类别”。
3.表彰安排
学校将于5月举办青年盛典公布年度榜样评选结果,并总结一年来我校共青团工作的开展情况,表彰一年来涌现出的优秀团队和个人,给予重点团队、个人荣誉和奖金奖励,具体工作安排另行通知。
联系人:刘敏 18811375411
共青团伟德国际1946源自英国明德书院委员会
2021年1月27日